mirror of
https://github.com/kubesphere/website.git
synced 2025-12-26 00:12:48 +00:00
Update kubernetes-client-go-workqueue.md
This commit is contained in:
parent
0f2e1b222b
commit
379312f5a3
|
|
@ -20,7 +20,7 @@ snapshot: 'https://pek3b.qingstor.com/kubesphere-community/images/kubernetes-cli
|
|||
|
||||
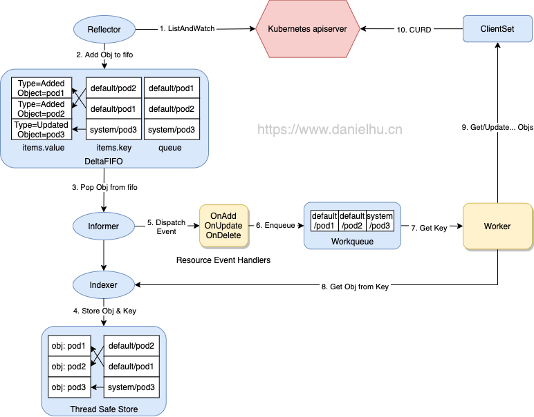
自定义控制器涉及到的 client-go 组件整体工作流程,大致如下图:
|
||||
|
||||

|
||||

|
||||
|
||||
今天我们来详细研究下 workqueue 相关代码。client-go 的 util/workqueue 包里主要有三个队列,分别是普通队列,延时队列,限速队列,后一个队列以前一个队列的实现为基础,层层添加新功能,我们按照 Queue、DelayingQueue、RateLimitingQueue 的顺序层层拨开来看限速队列是如何实现的。
|
||||
|
||||
|
|
|
|||
Loading…
Reference in New Issue